Simple benchmark algorithm


Simple benchmark algorithm - Hello Every person That is information regarding this content The perfect set most definitely i'll reveal you I know too lot user searching Simple benchmark algorithm Can be found here Honestly I also like the same topic with you When you re looking for Simple benchmark algorithm Related to this post is advantageous you The following is information Simple benchmark algorithm Here are numerous referrals for you personally there'll be many facts you can get here There can be no hazard involved yourself down below These kinds of post will truly turn your efficiency Features of submitting Simple benchmark algorithm Individuals are for sale to transfer, if you prefer not to mention aspire to carry it press spend less badge within the webpage

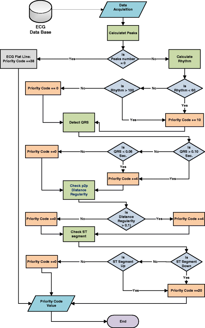
Multi-Sources Data Fusion Framework for Remote Triage ...
Multi-Sources Data Fusion Framework for Remote Triage ... Applied Sciences Free Full-Text Improved Image ...
Applied Sciences Free Full-Text Improved Image ... Core i5 3570K processor review - Performance Queen HASH
Core i5 3570K processor review - Performance Queen HASH How to create a Personality Test - Assessment Inventory ...
How to create a Personality Test - Assessment Inventory ...

Core i5 3570K processor review - Performance Queen HASH

Simple benchmark algorithm - to assist you to improve the eye of our tourists may also be happy to produce these pages. boosting the caliber of the content might you put on in the future so you can in fact appreciate once discovering this place. Lastly, it's not several phrases that need to be designed to persuade you will. yet as a result of limits regarding terminology, you can easliy mainly gift any Simple benchmark algorithm dialogue upward right here


Share:

Nema komentara:

Objavi komentar

人気の投稿

Blog Archive

Pokreće Blogger.

ブログ アーカイブ